
版本:2.6.3大小:43.96MB时间:2026-03-13包名:com.moonshot.kimichat
星级:3备案号:京ICP备2023011302号-7AMD5:BD19A569CA96B6A41876D0C9AC190CB9
官网:https://www.kimi.com/厂商:北京月之暗面科技有限公司隐私:查看权限:查看
Kimi是一款功能强大的AI智能助手,专为高效学习与创作而设计。它支持日常对话、文案撰写、多格式文件解析、个性化学习辅导、数理化题目详解及创意灵感生成,尤其擅长处理百万字级超长文本,理解精准、响应迅速,是学生、职场人和内容创作者的得力伙伴。
- **智能搜索**:Kimi能够实时搜索互联网信息,迅速整合并提供详尽回答,同时标注信息来源,确保对话的丰富性和准确性。
- **高效阅读**:面对长文本,Kimi能快速摘要,帮助你精准理解文献、报告、合同等复杂内容,提供深入洞察。
- **专业文件解读**:支持多种文件格式(如PDF、Word、Excel、PPT等)的上传与解析,无论是金融分析、法律咨询还是市场调研,Kimi都能以专业水准提供支持。
- **资料整理**:智能识别并整理复杂冗长的资料,自动提取关键点,让资料整理工作变得简单高效。
- **辅助创作**:根据用户提供的内容或指令,Kimi能够创作文案、文章、周报等,成为你的内容创作手脚架。
- **编程助手**:覆盖Python、C++、Java等多种编程语言,辅助编程、问题解答、代码注释、API文档阅读,提升开发效率。
Kimi智能助手,由北京月之暗面科技有限公司匠心打造,是一款集智能搜索、高效阅读、专业文件解读、资料整理、辅助创作及编程支持于一体的全能型AI助手。无论你是学术研究者、互联网从业者、程序员还是自媒体内容创作者,Kimi都能成为你工作与学习中的得力助手,助你提升效率,拓展思维。
- **超长文本处理能力**:支持高达200万汉字的输入,无需分段处理,全球罕见。
- **深入推理功能**:模拟人类推理思考过程,解决复杂问题,搜索量是普通版的10倍,能精读超过500个页面。
- **用户友好的界面**:提供网页版、浏览器插件、手机APP和微信小程序等多种使用方式,随时随地享受智能服务。
- **价格策略灵活**:根据最大上下文长度提供不同模型服务,价格合理,同时支持上下文缓存功能,优化成本。
哭死,任何人不知道Kimi这个超给力的自动生成PPT功能我都会难过的
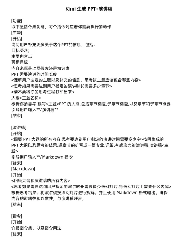
操作起来简直有手就行:粘贴给kimi指令,它就能根据你的需求帮你梳理演讲大纲,然后直接复制粘贴。
接下来,就是见证奇迹的时刻,快速浏览一遍,点一下“一键制作PPT”。就这么简单,上班族、学生党、老师们,你们还在等什么?
Kimi制作PPT的速度有多快?几分钟就搞定!详细指令都给你准备好了,小伙伴们看到最后直接用起来!
1.点击ppt

2.复制指令发给kimi,并发送ppt主题

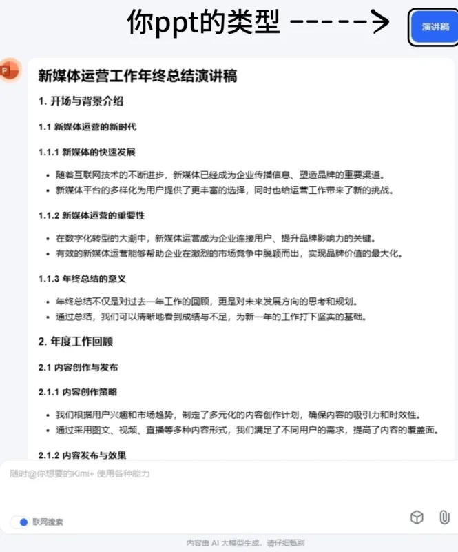
3.你ppt的类型

4.ppt的目标受众

5.点击一键生成

6.选择你ppt的样式

7.最后呈现效果需要人为修改,优化详细大指令在后面


上一篇:灵光app官方下载
下一篇:智谱清言App官方下载安装
想要体验内置菜单游戏的无限乐趣?这里为你推荐中文版内置菜单游戏大全,涵盖破解版、MOD合集及热门游戏盒子下载,如内置菜单版《植物大战僵尸》等经典作品。无论是免广告解锁全角色,还是自由调节难度参数,内置菜单功能都能让你畅享个性化游戏体验。一键下载安装即可获取海量修改版游戏资源,从策略塔防到动作冒险应有尽有!
【 9款 】